• 炎症或许并不总是与抑郁症相关联
  • 发布时间:2022-04-18      作者:医刊汇
  •   此前多项研究都发现,患有抑郁症的老年个体机体的炎症水平较高。近日,一篇发表在国际杂志Translational Psychiatry上题为“No increase in inflammation in late-life major depression screened to exclude physical illness”的研究报告中,来自宾夕法尼亚大学等机构的科学家们通过研究发现,如果未患诸如关节炎等其它炎症性疾病的情况,临床上抑郁症的老年个体平均而言并不会存在炎症水平升高的情况。



      这项研究中,研究者发现,很多老年人机体的抑郁症或许是独立于炎症发生的,此外,抑郁症和炎症之间的关联或许是由于炎症状况的发生率更高所致,一般而言,炎症在老年人机体中最为常见。医学博士Yvette Sheline说道,当然了,炎性疾病仍然可以导致抑郁症发生,但我们的研究结果表明,或许有一部分晚年抑郁症患者机体的炎症水平并不会发生升高。

      来自美国的全国性调查结果表明,尽管抑郁症常常会在年轻成年人中被诊断发现,但有大约5%的50岁及以上的个体在过去一年中曾有过严重的抑郁症发作的表现;于是研究人员推测,这些晚年抑郁症病例中有很多患者都是因为炎症所导致的,而部分原因是相关研究发现,与同龄非抑郁症患者相比,老年抑郁症患者机体血液中炎性免疫蛋白的水平或许更高。

      此前研究结果表明,随着年龄的增长,炎性标志物的水平通常会上升,因为慢性疾病的出现和机体免疫调节系统的功能会有所减弱,基于这样的研究发现,研究人员在抑郁症患者体内检测了抗抑郁症药物的治疗效果,结果发现,当被添加到标准的抗抑郁症疗法中时或许就有望改善抑郁症患者的治疗。

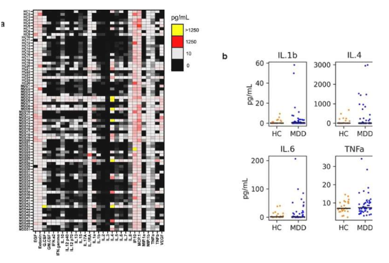
      然而,本文研究结果表明,抑郁症和炎症之间的关联或许并不像之前文献所揭示的那样明确,为此,研究者Sheline及其同事利用对1100多名抑郁症患者个体进行在线和现场筛选,最后招募了63名年龄在50-80岁之间的个体,这些参与者符合重度抑郁症的标准但却并没有机体炎症表现,随后研究人员将这些参与者与相同年龄的29名健康个体进行比较,即使采用高度敏感的测量手段,研究人员也并未发现血液中29种不同炎性相关的免疫蛋白之间的明显差异。

      随后研究人员让60名抑郁症患者随机分配接受标准的抗抑郁症药物或抗抑郁症药物外加抗炎性药物,或安慰剂治疗,为期8周时间。结果发现,尽管两种抗抑郁药物治疗组的抑郁症评分相对于安慰机组而言有所改善,但抗抑郁药物和抗抑郁药物加抗炎性药物组的结果却没有明显差异,此外,在所有三组中,受试者机体血液中的炎性标志物水平较低,且并没有因治疗而明显下降,研究人员甚至还检测了受试者脑脊液中炎性蛋白IL-1β的水平,并再次发现患者治疗前后的水平都很低。

      因此,本文研究结果表明,在很多老年人群中,抑郁症的发生或许与炎症无关,而其可能并不会因抗炎性疗法而减缓,除非其炎症与抑郁症同时存在;研究者指出,由于本文研究排除了患有炎性障碍的晚年抑郁症患者,因此或许就留下了来自诸如此类障碍的炎症或许会诱发抑郁症的发生。本文研究支持了这样一种观点,即抑郁症是由不同的子类别所组成,有些是患有炎症的,而有些是未患炎症的;患抑郁症的个体或许应咨询其主治大夫来分析其是否还患有其它炎症性疾病,因为有证据表明,炎症水平的增加会引发机体出现抑郁症的症状。


      医刊汇,科研学术服务平台

      医刊汇是一家专业从事生物医学领域服务的公司,提供SCI医学论文、医学课题研究、医学科研服务、SCI解决方案、医学专利申请、知识产权服务、医学图书出版等专业学术综合服务。成立至今,专注于提供医学科研解决方案的专业咨询服务,已赢得众多科研工作者的好评。



      我们的科研团队由来自全国知名医学院校的硕博研究员组成,是一支拥有丰富的医学科研理论以及实操经验的研究团队,能深层次挖掘客户需求,为广大医学科研工作者解决无暇顾及的临床科研以及因科研条件落后而无法开展实验研究的问题,帮助其提供更专业、更全面的医学科研整体课题服务。

      未来公司将继续秉承“尊重科学,求真务实,服务领先,客户至上”的服务理念,与全国数十家三甲医院、高等院校研究所建立长期战略合作关系,坚持不懈地提升产品和服务的质量,并将依托快捷高效的科学研究协助平台以及丰富的生物医学资源,努力为广大医生、学者提供专业的生物医学研究、SCI解决方案、成果转化等综合性服务。

    手机扫一扫
    微信扫一扫
    官方微信