您所在的位置: 首页 > 新闻媒体 > 血清素或是引发克罗恩病的关键因素
血清素或是引发克罗恩病的关键因素

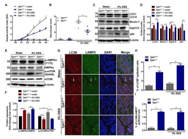
  细胞自噬(autophagy)是一种重要的细胞内再循环过程,其与包括克罗恩病在内的多种疾病的发病机制有关,目前研究人员并不清楚在肠道炎症期间导致自噬过程受损的因素和机制;近日,一篇发表在国际杂志Science Advances上题为“Disruption of autophagy by increased 5-HT alters gut microbiota and enhances susceptibility to experimental colitis and Crohn’s disease”的研究报告中,来自麦克马斯特大学等机构的科学家们通过研究发现血清素或能作为一种诱发克罗恩病的诱发因素,相关研究结果或有望帮助研究人员开发治疗该病的新型疗法。


  文章中,研究者发现,机体中血清素水平的增加或能预防肠道细胞发生自噬过程,自噬过程是清除受损或功能异常细胞组分的一种程序。研究人员通过对来自两组共18名克罗恩病患者机体的血液和活组织样本进行分析,并将其与来自两组数量相匹配的健康对照个体进行比较研究,同时研究人员还使用了炎性肠病的小鼠模型。

  研究者Waliul Khan指出,由此所产生的自噬功能异常或许会引发诸如克罗恩病等炎性肠病及其它疾病,比如糖尿病和帕金森疾病等。血清素能被名为肠嗜铬细胞(enterochromaffin cells)的产激素细胞所操控,肠嗜铬细胞位于肠道菌群附近,这对于诱发炎性肠病的发生非常重要。如今研究人员揭示了血清素增加炎性肠病患者机体炎症的分子机制,同时其还能作为细胞自噬的制动器,改变肠道菌群的组成,随后就会导致更多炎性细胞因子和更多严重疾病的产生。

  血清素本身就是一种重要的信号分子,其能调节大脑对焦虑症和抑郁症的反应,但95%的血清素都存在于肠道中,其具体的作用机制目前研究人员并不清楚。这篇研究报告中,研究人员首次阐明了在肠道炎症中血清素、细胞自噬和肠道菌群之间的相互作用。Khan说道,克罗恩病目前在全球影响着数百万人的健康,而且患病人数未来还会进一步攀升,并会给个人、社会和医疗健康系统带来一定的负担,而且城市化和工业化速度的加快还会导致患者人数的增长。

  在加拿大,炎性肠病患者的患病率是全球最高的国家之一,最近研究人员在理解炎性肠病机制方面取得了一定的进展,这或许就能帮助开发新型疗法来通过使用免疫抑制性药物和生物制剂来控制患者机体的炎症表现,但目前针对这种疾病仍然尚无有效的疗法,即使这些疗法通常也会引起患者出现很多的副作用。综上,本文研究结果表明,血清素或能作为一种此前未被确定的治疗性靶点来帮助治疗多种表现出自噬功能性异常的肠道炎症性疾病,比如克罗恩病等。

  医思倍,医学研究院

  广州医康达生物科技有限公司在番禺创新科技园成立,是国家级科技企业孵化器重点培育的医学研究项目。是目前国内生物医疗领域唯一 一家专注于提供医学科研解决方案的专业咨询服务公司。旗下品牌“医思倍”医学研究院,拥有1500多平方的医学科研实验室以及先进的实验设备。



  医思倍科研团队由来自全国知名医学院校的硕博研究员组成,是一支拥有丰富的医学科研理论以及实操经验的研究团队,能深层次挖掘客户需求,为广大医学科研工作者解决无暇顾及的临床科研以及因科研条件落后而无法开展实验研究的问题,帮助其提供更专业、更全面的医学科研整体课题服务。基地实验科研平台开设五大生物医学科研技术服务:细胞实验服务、分子生物学检测服务、病理学检测服务、免疫学检测服务、动物实验服务。

  未来医思倍将继续秉承“尊重科学,求真务实,服务领先,客户至上”的服务理念,与全国数十家三甲医院、高等院校研究所建立长期战略合作关系,坚持不懈地提升产品和服务的质量,并将依托快捷高效的科学研究协助平台以及丰富的生物医学资源,努力为广大医生、学者提供专业的生物医学研究、科研培训、成果转化等综合性服务。

医思倍微信
医思倍移动端
医思倍小程序