您所在的位置: 首页 > 新闻媒体 > 首次利用孟德尔随机化分析探究菌群与代谢的因果关系
首次利用孟德尔随机化分析探究菌群与代谢的因果关系

  2022年1月3日,深圳华大生命科学研究院团队在《自然·遗传》(Nature Genetics)在线发表了题为“Mendelian randomization analyses support causal relationships between blood metabolites and the gut microbiome”的研究论文,首次利用孟德尔随机化分析探究菌群与代谢的因果关系,发现多项可能具有应用前景的肠道菌群与血液代谢物的相互作用。


  如何有效干预从一开始就是肠道菌群研究的核心问题之一,而随机临床试验仍是一条漫长的道路,孟德尔随机化研究这一天然过程在因果理论研究中则有独特的优势。

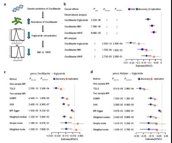
  本研究通过构建基因组与肠道菌群的关联、基因组与血液代谢物关联,发现多项可能具有应用前景的肠道菌群与血液指标的作用,例如微生物Alistipes和Oscillibacter有望降低人体内的甘油三酯含量,肠道菌群果胶降解通路会升高尿酸、降低孕酮水平,而血液的叶酸、硒等水平可能抑制变形菌门菌的生长,这些发现为以后开发靶向菌群的干预和治疗提供了一些指导。

  而后采用公开数据库(BioBank Japan)进行双样本孟德尔随机分析,研究人员验证了尿酸对Lachnospiraceae bacterium的正向促进作用,进一步发现菌群与多种疾病的因果信号。例如变形菌门Proteobacteria(包括大肠杆菌)对多种疾病(二型糖尿病,充血性心力衰竭,结直肠癌等)发生风险的正向促进作用;Streptococcus parasanguinis对结肠癌、心室后壁厚度发生风险的正向促进作用;受血钾调控的Bacteroides intestinalis可能降低癫痫发生风险,肠道Pseudomonadales对肺结核发生有正向促进作用等。

  该项目负责人张涛博士提到,孟德尔随机起源很早,但早期受限于稳健的关联分析一直没有得到大力推广。目前随着更多的多组学大数据的研究,越来越多的关联已趋于清晰,从而依托孟德尔随机推断因果成为了可能。更重要我们可以进一步理解复杂疾病:通过构建菌群与下一步功能分子之间的因果,将基础组学向前推动一步;而通过构建暴露因素与疾病表型之间的因果,将疾病表型往回追溯一步,那么有机会构建菌群、功能分子、暴露因素、疾病表型之间的串联关系,从而解析复杂疾病的致病机理以及分子机制通路。

  本论文第一作者刘小敏博士提到,之前的大量研究已经证实肠道微生物和代谢、疾病等宿主表型显著相关,然而关联并不等同于因果。本研究首次基于单个人群的3432个样品的多组学数据中应用双向孟德尔随机化方法探究并找到了多个肠道微生物与代谢物的潜在因果关系。又通过日本疾病数据库探索肠道菌与疾病的可能因果关系,为未来的靶向菌群的精准干预奠定基础。

  本研究由深圳华大生命科学研究院精准健康所完成,刘小敏博士、仝欣为该论文并列第一作者,张涛博士,贾慧珏博士为该论文的并列通讯作者。本研究涉及的宿主基因组测序以及微生物测序由华大智造自主研发的DNBSEQ测序平台及其配套的自动化样本制备系统完成。DNBSEQ测序平台采用优化的DNA纳米球技术(DNB),具备超高准确度和敏感度、超低Dup率、无index hopping担忧等平台优势,数据质量高,数据利用率高,有效的为该研究提供了助力。

  医思倍,医学研究院

  广州医康达生物科技有限公司在番禺创新科技园成立,是国家级科技企业孵化器重点培育的医学研究项目。是目前国内生物医疗领域唯一 一家专注于提供医学科研解决方案的专业咨询服务公司。旗下品牌“医思倍”医学研究院,拥有1500多平方的医学科研实验室以及先进的实验设备。



  医思倍科研团队由来自全国知名医学院校的硕博研究员组成,是一支拥有丰富的医学科研理论以及实操经验的研究团队,能深层次挖掘客户需求,为广大医学科研工作者解决无暇顾及的临床科研以及因科研条件落后而无法开展实验研究的问题,帮助其提供更专业、更全面的医学科研整体课题服务。基地实验科研平台开设五大生物医学科研技术服务:细胞实验服务、分子生物学检测服务、病理学检测服务、免疫学检测服务、动物实验服务。

  未来医思倍将继续秉承“尊重科学,求真务实,服务领先,客户至上”的服务理念,与全国数十家三甲医院、高等院校研究所建立长期战略合作关系,坚持不懈地提升产品和服务的质量,并将依托快捷高效的科学研究协助平台以及丰富的生物医学资源,努力为广大医生、学者提供专业的生物医学研究、科研培训、成果转化等综合性服务。

医思倍微信
医思倍移动端
医思倍小程序