您所在的位置: 首页 > 新闻媒体 > 揭示朊蛋白病中脑细胞死亡机制
揭示朊蛋白病中脑细胞死亡机制

  诸如克雅氏病(CJD)之类的朊蛋白病是与朊蛋白(prion protein, PrP)聚集物的形成相关的致命的痴呆综合征。这些聚集物是如何在脑细胞内形成并杀死脑细胞的,一直没有得到充分的理解,但是在一项新的研究中,来自美国斯克里普斯研究所的研究人员指出PrP聚集物通过损害神经元的轴突来杀死它们,其中轴突是狭窄的神经纤维,神经元通过轴突向其他神经元发送信号。相关研究结果近期发表在Science Advances期刊上,论文标题为“Endosomal sorting drives the formation of axonal prion protein endoggresomes”。

  蛋白聚合物在轴突中的积累,以及轴突肿胀和其他功能障碍的迹象,也是包括阿尔茨海默病和帕金森病在内的其他神经退行性疾病的早期特征。这些PrP聚集物如何在轴突中形成以及如何抑制它们的发现最终可能具有远远超出朊蛋白病的意义。

  论文通讯作者、斯克里普斯研究所分子医学系副教授Sandra Encalada博士说,“我们希望这些发现将导致对朊蛋白和其他神经退行性疾病的更好理解,以及治疗它们的新策略。”


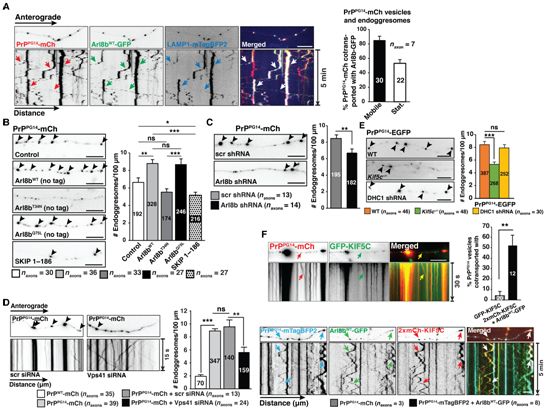
  这些作者在他们的研究中密切观察到突变的、致病的PrP拷贝在神经元的轴突中而不在神经元的胞体中形成大的聚合物。这些聚集物形成后,出现了轴突功能障碍的迹象,最终导致神经元死亡。他们发现有证据表明,当这些聚集物在神经元的胞体内或靠近神经元的胞体时,神经元的废物处理过程通常能够处理这些聚集物,但是当这些聚集物在轴突内很远的地方积累时,它们的废物处理能力就会大大降低。

  这些作者还确定了一个关键蛋白复合物,它负责将PrP引导到轴突,并导致与较大的轴突肿胀相关的PrP聚集物形成。他们证实,通过沉默这种蛋白复合物中的任何一种蛋白,他们可以抑制PrP聚集物的形成,并保护神经元免受损害和死亡。

  脆弱的轴突

  CJD是最常见的人类朊蛋白病,全世界每年每百万人中约有一例发生。大多数病例被认为是在PrP以某种方式在大脑中发生改变并开始聚集时自发产生的。由于这些聚集物通过一种招募健康的PrP拷贝的连锁反应过程生长,它们在罕见的情况下可以将CJD从一个人传播到另一个人,比如在角膜移植手术中。大约15%的病例是遗传性的,由使PrP更可能聚集的突变引起。朊蛋白病发生在其他哺乳动物身上,并被认为是由于不同物种的PrP蛋白的类似毒性聚集物造成的。

  在这项新的研究中,Encalada团队利用含有突变PrP蛋白的小鼠脑细胞,以及显微镜下的运动图像技术,研究PrP在轴突中的初始聚集。神经元的轴突相对于它的主体---胞体---来说通常是非常长的,而且已经被发现特别容易受到运输必需分子和清除废物的复杂系统的破坏。

  PrP在神经元中的正常功能一直不清楚,但这种蛋白似乎通常是通过称为囊泡的囊状容器从胞体和轴突中分泌出来的,在那里它有时被回收或作为废物降解。这些作者在他们的实验中发现,在胞体中产生的突变PrP蛋白也主要被封装在囊泡中,这些囊泡沿着称为微管的铁路移动到轴突中。

  这种移动涉及一种有点复杂的囊泡运输系统,这些作者观察到,这种系统将大部分PrP分流到轴突中,含有PrP的囊泡在那里聚集和融合。突变PrP蛋白在这种情况下形成了大的聚集物--- Encalada称其为内聚体(endoggresome),轴突无法清除它们。这些聚集物导致轴突肿胀,以及其他功能障碍的迹象,包括神经元钙信号的减少,并最终使神经元的死亡率比带有正常PrP的神经元快很多。

  这些作者还发现了一种对抗内聚体形成的方法。他们确定了四种蛋白:Arl8、kinesin-1、Vps41和SKIP,它们负责引导含有PrP的囊泡进入轴突,将它们携带到胞体中,并将它们与其他含有PrP的囊泡融合以触发聚合物形成。当他们沉默了这些蛋白中的任何一种时,进入轴突的含PrP囊泡就少得多,轴突很少或没有显示出聚集的迹象,而且神经元的功能正常或几乎正常,与正常脑细胞一样存活。

  这些结果指出了一种诱人的可能性,即朊蛋白病,也许还有其他许多由大脑中蛋白聚集引起的疾病,可以通过至少暂时中断将囊泡包裹的、容易聚集的蛋白带出轴突的运输过程来预防或治疗这类疾病。

  Encalada说,“我们非常热衷于发现能够抑制这种聚集物形成途径的分子,并在朊蛋白病和其他神经退行性疾病的动物模型中研究这类抑制剂的效果。”

  医思倍,医学研究院

  广州医康达生物科技有限公司在番禺创新科技园成立,是国家级科技企业孵化器重点培育的医学研究项目。是目前国内生物医疗领域唯一 一家专注于提供医学科研解决方案的专业咨询服务公司。旗下品牌“医思倍”医学研究院,拥有1500多平方的医学科研实验室以及先进的实验设备。



  医思倍科研团队由来自全国知名医学院校的硕博研究员组成,是一支拥有丰富的医学科研理论以及实操经验的研究团队,能深层次挖掘客户需求,为广大医学科研工作者解决无暇顾及的临床科研以及因科研条件落后而无法开展实验研究的问题,帮助其提供更专业、更全面的医学科研整体课题服务。基地实验科研平台开设五大生物医学科研技术服务:细胞实验服务、分子生物学检测服务、病理学检测服务、免疫学检测服务、动物实验服务。

  未来医思倍将继续秉承“尊重科学,求真务实,服务领先,客户至上”的服务理念,与全国数十家三甲医院、高等院校研究所建立长期战略合作关系,坚持不懈地提升产品和服务的质量,并将依托快捷高效的科学研究协助平台以及丰富的生物医学资源,努力为广大医生、学者提供专业的生物医学研究、科研培训、成果转化等综合性服务。

医思倍微信
医思倍移动端
医思倍小程序