您所在的位置: 首页 > 新闻媒体 > 在肠道菌群中引入特殊的分节丝状菌或会对小鼠的狼疮性肾炎产生不利影响
在肠道菌群中引入特殊的分节丝状菌或会对小鼠的狼疮性肾炎产生不利影响

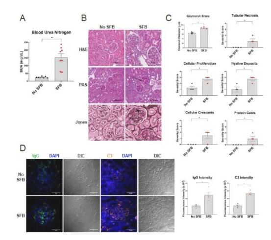
  肠道微生物(GM,gut microbiota)或会对宿主机体的免疫系统有很大的影响,这种微生物群落的失调也会影响慢性炎性疾病的临床表型。近日,一篇发表在国际杂志Scientific Reports上题为“Gut dysbiosis is associated with acceleration of lupus nephritis”的研究报告中,来自俄亥俄州立大学等机构的科学家们通过研究发现,将名为分节丝状菌(SFB,segmented filamentous bacteria)的单一细菌引入到肠道微生物群后会对小鼠机体的狼疮性肾炎产生不利影响。


  研究者Wael Jarjour博士表示,这是一项重大的研究发现,因为其能为未来我们进行更为深入的研究奠定基础,这些研究分析了针对肠道微生物的干预性措施在狼疮管理过程中的效果;狼疮是一种自身免疫性疾病,即患者机体的免疫系统会攻击宿主自身的细胞和器官,狼疮主要会影响年轻女性,且与机体内部器官的明显损伤有关。

  美国狼疮基金会推测,目前有150万美国人患有多种形式的狼疮,而全球患病人数则至少为500万人。男性、儿童和青少年均可能会患上这种复杂的疾病,而诸如遗传因素、激素和环境等多种因素在引起个体患狼疮风险上均扮演着重要角色。研究者表示,发挥作用的环境因素之一就是在肠道中所发现的多种细菌,也就是机体的肠道菌群;研究者分析了名为分节丝状菌的特殊细菌在狼疮小鼠模型发病中的影响效用,结果发现,引入分节丝状菌或会导致小鼠的狼疮性肾炎家中,其是一种由系统性狼疮所引起的肾脏疾病。

  当分节丝状菌被植入到小鼠机体后就会大大增强其肾脏的炎性病变,肠道壁通常会提供一种类似于皮肤的屏障作用,但一旦引入细菌的话其就很容易发生“泄露”,从而就会使得肠道中的某些物质泄露到机体循环系统中;分节丝状菌还会改变构成这些小鼠机体肠道菌群的其它类型的细菌,从而导致不同细菌种类的正常平衡被打断或丧失。

  研究者Giancarlo R. Valiente说道,如今分节丝状菌被证明在类风湿性关节炎的模型中非常重要,但我们还想通过研究来分析其在狼疮发生过程中的影响效应。本文研究建立了一种小鼠模型俩检测多种方法是否能恢复肠道微生物的平衡。下一步研究人员计划研究是否清除分节丝状菌就能促进狼疮性肾炎症状的改善,这或许就为分析修饰狼疮患者体内的肠道菌群所产生的影响效应奠定了一定的基础,狼疮所引起的肾脏疾病或会随着时间推移不断恶化,并会导致肾脏衰竭,如果其发生的话,患者就需要进行透析或肾脏移植了。

  综上,本文研究结果表明,分节丝状菌在小鼠模型的肠道中定植或会加速其肾脏疾病的进展,并促进肾脏发生M2样巨噬细胞的浸润以及整体的肠道菌群功能失调。

  医思倍,医学研究院

  广州医康达生物科技有限公司在番禺创新科技园成立,是国家级科技企业孵化器重点培育的医学研究项目。是目前国内生物医疗领域唯一 一家专注于提供医学科研解决方案的专业咨询服务公司。旗下品牌“医思倍”医学研究院,拥有1500多平方的医学科研实验室以及先进的实验设备。



  医思倍科研团队由来自全国知名医学院校的硕博研究员组成,是一支拥有丰富的医学科研理论以及实操经验的研究团队,能深层次挖掘客户需求,为广大医学科研工作者解决无暇顾及的临床科研以及因科研条件落后而无法开展实验研究的问题,帮助其提供更专业、更全面的医学科研整体课题服务。基地实验科研平台开设五大生物医学科研技术服务:细胞实验服务、分子生物学检测服务、病理学检测服务、免疫学检测服务、动物实验服务。

  未来医思倍将继续秉承“尊重科学,求真务实,服务领先,客户至上”的服务理念,与全国数十家三甲医院、高等院校研究所建立长期战略合作关系,坚持不懈地提升产品和服务的质量,并将依托快捷高效的科学研究协助平台以及丰富的生物医学资源,努力为广大医生、学者提供专业的生物医学研究、科研培训、成果转化等综合性服务。

医思倍微信
医思倍移动端
医思倍小程序