揭示水稻体内磷素周转和花药中磷素积累的分子生理机制
发表时间:2022-02-17
点击数:397
近日,徐国华教授团队在Plant Physiology在线发表了题为“The Rice Phosphate Transporter OsPHT1;7 Plays a Dual Role in Phosphorus Redistribution and Anther Development”的研究论文,该研究阐明了水稻磷转运体OsPHT1;7在磷素再分配和花药磷积累中的功能。该团队近年来在作物磷素营养生物学方向的研究取得了一系列进展,研究内容发表在Molecular Plant, New Phytologist, Plant Physiology, The Plant Journal, Journal of Experimental Botany等植物学权威期刊。
利用花生突变体挖掘抗病关键基因AhNPR3
发表时间:2022-02-17
点击数:307
近日,国际著名杂志The Plant Journal (植物科学1区Top,5年平均影响因子7.66) 在线发表了题为“The AhNPR3 regulates the gene expression of WRKY and PR genes, and mediate the immune response of peanut (Arachis hypogaea L.)”的研究论文。该研究定位并克隆了花生抗病相关的重要基因AhNPR3,并揭示了该基因在调控花生WRKY和病程相关蛋白基因中的作用。
揭示新烟碱类和多杀菌素类等重要杀虫剂的分子靶标
发表时间:2022-02-17
点击数:299
1月19日,生物学知名期刊Plos Genetics在线发表了浙江大学昆虫所黄佳教授团队题为“Nicotinic acetylcholine receptor modulator insecticides act on diverse receptor subtypes with distinct subunit compositions”的研究论文,从而解决了这一长期悬而未决的难题。
沈其荣院士团队利用根际菌群移植筑建根际免疫新防线
发表时间:2022-02-16
点击数:353
Nature子刊《ISME Communications》在线发表南农大资环学院沈其荣院士团队LorMe实验室的最新研究成果《Exploring rhizo-microbiome transplants as a tool for protective plant-microbiome manipulation》。该研究通过田间原位试验、根际微生物组分析和宏培养学等研究,揭示“根际菌群移植”增强作物抵御土传青枯菌生物障碍的根际微生态过程与机制。
活性氧和非编码RNA之间的串扰
发表时间:2022-02-16
点击数:413
2022年1月26日,四川大学研究者在Mol Cancer杂志上发表了题为“The crosstalk between reactive oxygen species and noncoding RNAs: from cancer code to drug role”的综述性文章,该综述探讨了ncRNAs-ROS网络在肿瘤进展中的作用及其作为生物标志物和治疗靶点的潜在临床应用。
关于学术论文英文摘要写作的几个方面要求
发表时间:2022-02-15
点击数:245
医思倍研究院认为,一篇好的英文摘要应该是能够引起读者的兴趣,帮助读者了解该研究的目的和研究工作的价值。摘要是让读者了解论文的一个窗口,是读者接触论文的第—个信息渠道。而英文摘要撰写好坏—方面取决于作者的英文写作能力,一方面取决于作者的写作态度。不论哪种原因,低质的摘要会让读者不知所云,无法吸引他们的兴趣,最终导致论文被无视和埋没。因此,加强对英文摘要写作的重视程度、提高英文写作水平,熟悉英文摘要的写作技巧,有非常重要的实际意义。
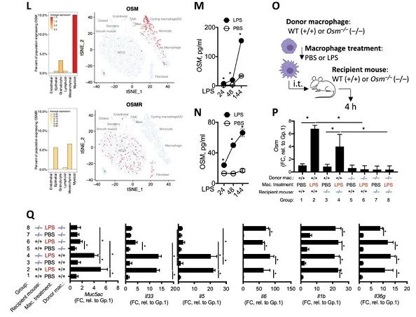
Genentech研究团队发现OSM是严重哮喘的主要驱动因素
发表时间:2022-02-14
点击数:336
在Science Translational Medcine发表的一篇文章中,来自Genentech的研究团队发现oncostatin M(OSM)是严重哮喘的主要驱动因素,使用OSM特异性阻断抗体能减轻炎症和粘液的产生,而且不会影响体内关键的抗菌途径和抗菌免疫。
发现中药调控鱼类血糖新途径
发表时间:2022-02-14
点击数:274
近日,珠江水产研究所在中药黄连的有效成分小檗碱(BBR)降低大口黑鲈血糖作用机制的研究中取得新进展。研究论文《Addition of berberine to formulated feed changes the glucose utilisation, intestinal microbiota and serum metabolites of Largemouth bass (Micropterus salmoides)》发表于杂志《Aquaculture Reports》(2021年IF=3.216)。该研究得到了国家自然科学基金青年基金项目(32002401)、广东省基础与应用基础研究基金项目(2020A1515110249)资助,联鲲集团提供了技术支持。
不进食饮酒比进食饮酒具有更高的死亡率和心血管风险
发表时间:2022-02-11
点击数:330
英国格拉斯哥大学的研究人员在" BMC Medicine "期刊上在线发表了题为"Association between patterns of alcohol consumption (beverage type, frequency and consumption with food) and risk of adverse health outcomes: a prospective cohort study"的研究。
浅议医学论文选题的基本方法
发表时间:2022-02-11
点击数:271
何谓选题,选题就是确定研究的内容和方向,通俗的说也就是确定写什么。选题既包括科学研究课题的选择和确定,也包括科技论文内容的选择和确定。医思倍研究院认为,选题不是选标题,而是在实践、思考的过程中对主题的提炼和确认。一般可以根据自身情况,从以下方法进行选题。