科技查新检索中关键词的选择优化措施
发表时间:2022-01-28
点击数:357
科技查新检索中关键词选择方法的优化,有利于提高关键词的选择质量,保障科技查新检索的速率和效率。优化过程可以改善关键词在科技查新中的检索过程,优化选择向关键词提供了限定条件,目的是准确选择科技查新时的关键词。下面,医思倍研究院结合科技查新检索中关键词的选择,例举几项优化的措施。
运动可以减轻与年龄相关的甲基化转变
发表时间:2022-01-26
点击数:292
近日,美国阿肯色大学的研究人员在 Aging Cell 期刊上发表了一篇题为:Late-life exercise mitigates skeletal muscle epigenetic aging 的研究论文。
沈蕾/何斌/邱菊发现肺纤维化的潜在治疗靶点
发表时间:2022-01-26
点击数:421
2022年1月24日,上海交通大学沈蕾,何斌及中国科学院上海营养与健康研究所邱菊共同通讯在Nature Immunology 在线发表题为“Neuropilin-1 mediates lung tissue-specific control of ILC2 function in type 2 immunity”的研究论文,该研究展示了neuropilin-1 (Nrp1),它在出生后由肺源性转化生长因子β-1 (TGFβ1) 诱导并维持,是肺ILC2 的组织特异性标志物。
与哺乳动物肠道病毒的相互作用改变共生菌的外膜囊泡的产生和含量
发表时间:2022-01-26
点击数:354
肠道共生菌有助于维持肠道内环境的稳定。破坏共生菌群与疾病的发展和持久性有关。肠道病毒利用共生菌加强病毒感染的广泛能力进一步证明了这些微生物的重要性。这些病毒直接与共生菌相互作用,虽然这种相互作用对病毒感染的影响已经在几种病毒中得到了很好的描述,但对共生菌的影响还有待探索。
撰写医学论文英语摘要常见的用词错误
发表时间:2022-01-26
点击数:355
摘要是论文重要信息高度集中的体现,是论文的精华,同时也是向读者介绍研究成果的重要窗口,其写作的优劣直接关系到读者是否愿意继续读完论文的全文。医思倍研究院指出,医学论文英语摘要的写作极为严谨,属于较为正规的文体,所以用词的正确性和准确性就显得十分重要。然而,许多作者撰写医学论文英语摘要常存在如下类型的用词错误。
科学家识别出与结直肠癌发生相关的特殊细菌蛋白
发表时间:2022-01-24
点击数:296
近日,一篇发表在国际杂志Cancer Discovery上题为“Bacterial Genotoxin Accelerates Transient Infection–Driven Murine Colon Tumorigenesis”的研究报告中,来自约翰霍普金斯大学等机构的科学家们通过研究发现,引起常见食物中毒症状的细菌或许会产生一种损伤肠道细胞DNA的特殊毒素,从而潜在诱发结肠癌。这一研究发现或许提出了一种可能性,即全球每年大约200万例结肠癌病例中,有一些患者的发病或许是源于短暂且看似温和的食物中毒事件,同时研究者还指出了未来开发新型药物的可能性,即通过中和这种新发现的名为UshA的毒素来预防结直肠癌的发生。
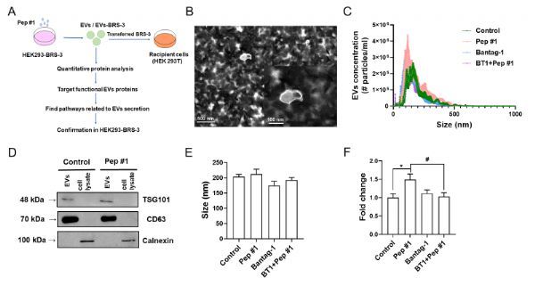
揭示蛙皮素受体亚型3经细胞外囊泡的新命运
发表时间:2022-01-24
点击数:336
近日,国际细胞分子生物学领域知名期刊《Cellular and Molecular Life Sciences》在线发表了上海交通大学生命科学技术学院肖华课题组与合作者的研究论文《激动剂诱导的细胞外囊泡有助于将功能性蛙皮素受体亚型3转运到受体细胞》(Agonist-induced extracellular vesicles contribute to the transfer of functional Bombesin receptor-subtype 3 to recipient cells)。生命科学技术学院2019级博士研究生王泽源和项目助理吴乐昊为该论文的共同第一作者,生命科学技术学院肖华教授与药学院张岩副教授为该论文的共同通讯作者。
学术论文中关键词的正确标引
发表时间:2022-01-24
点击数:355
随着对学术成果数字化管理和利用的不断加强,学术论文格式的规范化编排,愈益受到重视和强调,其中,学术论文中关键词的标引是一个重要的环节。但由于不少作者以及部分编辑者对于关键词的作用和正确标引方法不甚了解,所标引的关键词不规范,致使学术成果不能被学术信息检索系统有效检索并得到有效的传播和利用。因而,了解关键词的标引规范,正确标引关键词,是学术论文作者和编辑者应该掌握的一项基本业务技能。
科学家解开人类遗传性皮肤疾病发生的细胞机制
发表时间:2022-01-22
点击数:306
近日,一篇发表在国际杂志Journal of Clinical Investigation上题为“Translational implications of Th17-skewed inflammation due to genetic deficiency of a cadherin stress sensor”的研究报告中,来自美国西北大学等机构的科学家们通过研究发现了一种能将细胞间粘附分子与遗传性炎性皮肤疾病相关联的新型分子机制。
揭示人类机体肺部巨噬细胞发育的分子机理
发表时间:2022-01-22
点击数:260
近日,一篇发表在国际杂志Journal of Experimental Medicine上题为“CD116+ fetal precursors migrate to the perinatal lung and give rise to human alveolar macrophages”的研究报告中,来自瑞典卡罗琳学院等机构的科学家们通过研究揭示了机体肺部巨噬细胞是如何发育的,相关研究结果或有望帮助减少机体的器官损伤,对于后期开发治疗肺部疾病的新型疗法至关重要。