发现海洋氨氧化古菌在黑暗中产生氧气
发表时间:2022-01-14
点击数:352
在一项新的研究中,来自南丹麦大学等研究机构的研究人员发现,其中的一些微生物以一种意想不到的方式产生氧气。相关研究结果发表在2022年1月7日的Science期刊上,论文标题为“Oxygen and nitrogen production by an ammonia-oxidizing archaeon”。论文通讯作者为南丹麦大学生物学系助理教授Beate Kraft。
探讨医学论文首标关键词的选取
发表时间:2022-01-14
点击数:330
在医学论文关键词的标引实践中,一些文章的首标词很难确定,尤其对一些基础医学论文、交叉学科论文的首标词选取,标引效果不是很理想。很多作者在选取首标词时并非遵循最能表现论文主题的原则,导致首标词不确切。医思倍研究院认为,首标词的标引应遵循主题标引的方法,以文章表达的最主要内容的词作为首标词。以下探讨基础医学论文、多主题论文、交叉学科论文首标词的选取。
大豆质核互作雄性不育机理研究取得重要进展
发表时间:2022-01-11
点击数:294
南京农业大学农学院杨守萍教授团队在大豆质核互作雄性不育机理研究中取得重要进展。在Journal of Experimental Botany上在线发表了题为“Confirmation of GmPPR576as a fertility restorer gene of cytoplasmic male sterility in soybean”(https://doi.org/10.1093/jxb/erab382)的研究论文。
我国科学家领衔发现人类指纹花纹竟与肢体发育基因相关联
发表时间:2022-01-11
点击数:305
在迄今为止最全面的分析中,来自中国科学院、复旦大学和苏格兰爱丁堡大学的研究人员发现指纹的形状---无论它们是圆形、波浪状还是弯曲状---都受到负责肢体发育的基因的影响。这一发现可能有助于科学家们更好地理解人类的基因和表型特征之间的关联性。相关研究结果发表在2022年1月5日的Cell期刊上,论文标题为“Limb development genes underlie variation in human fingerprint patterns”。
揭示简单的细菌群落可以组装成复杂的结构模式
发表时间:2022-01-11
点击数:339
在一项新的研究中,Süel团队与来自美国斯坦福大学和西班牙庞培法布拉大学的研究人员一起发现了生物膜的一种新特点,揭示了这些细菌群落比以前认为的要先进得多。他们发现生物膜细胞被组织成精心设计的模式,这一特征以前只与更高级别的生物如植物和动物有关。这些发现是他们八年研究的成果。相关研究结果发表在2022年1月6日的Cell期刊上,论文标题为“A segmentation clock patterns cellular differentiation in a bacterial biofilm”。
对科技论文关键词的标引和加工作简要探讨
发表时间:2022-01-11
点击数:291
关键词是指那些出现在文献的标题乃至摘要、正文中重要的、带关键性的、可以作为检索入口的词语,是一种近于自由词的自然语言。关键词选择正确与否直接关系到文献检索的效率,影响到科技文献的有效传播和利用。因此,学术论文关键词的规范化标引,是作者写作的一个重要内容,也是期刊编辑的一个重要环节。下面,医思倍研究院结合工作经验,对科技论文关键词的标引和加工作简要探讨。
浙大林世贤课题组通过翻译系统的定向进化,提高非天然氨基酸的整入效率
发表时间:2022-01-10
点击数:298
在一项新的研究中,林世贤教授课题组在Nature Communications期刊上发表了一篇标题为“Directed-evolution of translation system for efficient unnatural amino acids incorporation and generalizable synthetic auxotroph construction”的论文。在这篇论文中,他们对翻译系统进行定向进化,进化后产生的翻译系统允许以类似于天然氨基酸的效率整入非天然氨基酸,并以可推广的方式构建合成营养缺陷体。
科学家成功利用CRISPR-Cas9靶向脂肪细胞
发表时间:2022-01-10
点击数:236
在一项新的研究中,Romanelli、MacDougald和他们的同事们描述了使用CRISPR-Cas9取得的新突破,这种工具已经改变了分子生物学研究,但它在脂肪组织研究中的应用一直难以捉摸。相关研究结果发表在2021年12月的Journal of Biological Chemistry期刊上,论文标题为“BAd-CRISPR: Inducible gene knockout in interscapular brown adipose tissue of adult mice”。
砗磲幼贝响应海洋酸化机制研究取得进展
发表时间:2022-01-10
点击数:230
近日,由中国科学院南海海洋研究所热带海洋生物资源与生态重点实验室研究员喻子牛团队主导,联合中科院地球环境研究所、广东海洋大学,在Science of The Total Environment(《总体环境科学》)上发表了关于砗磲幼贝对海洋酸化反应及其机制的研究成果(Assessment of the juvenile vulnerability of symbiont-bearing giant clams to ocean acidification)。
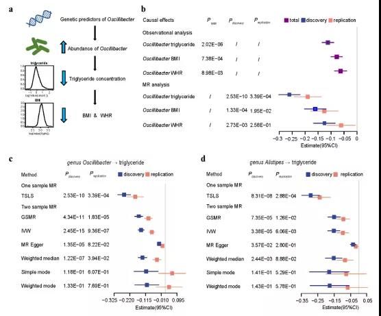
首次利用孟德尔随机化分析探究菌群与代谢的因果关系
发表时间:2022-01-10
点击数:365
2022年1月3日,深圳华大生命科学研究院团队在《自然·遗传》(Nature Genetics)在线发表了题为“Mendelian randomization analyses support causal relationships between blood metabolites and the gut microbiome”的研究论文,首次利用孟德尔随机化分析探究菌群与代谢的因果关系,发现多项可能具有应用前景的肠道菌群与血液代谢物的相互作用。