郑州大学王立东团队揭示中国北方贲门癌可能与饮食有关
发表时间:2021-11-19
点击数:296
近日,郑州大学省部共建食管癌防治国家重点实验室、郑州大学第一附属医院王立东教授团队和瑞典乌普萨拉大学陈兴启教授团队合作,在 Nature 子刊 Nature Communications 上发表了题为:Focal amplifications are associated with chromothripsis events and diverse prognoses in gastric cardia denocarcinoma 的研究论文。
抑制 microRNA-30a 可减轻肺动脉高压的血管重构
发表时间:2021-11-19
点击数:244
在这里,作者研究miR- 30a在PAH PASMC重塑中的作用。miR- 30a在肺动脉高压患者血清中的表达高于健康对照组。miR-30a主要在PAs中表达,缺氧后在PASMCs中表达增加,介导p53肿瘤抑制蛋白(tumor suppressor protein, p53)下调。在Su5416/缺氧诱导和monocrotaline (MCT)诱导的PAH动物中,miR-30a基因敲除有效降低右心室(RV)收缩压(RVSP)、PA和右心室重构。此外,通过气管内液体灌注(IT-L)给药策略对miR-30a的药理学抑制显示出较高的效率,可下调miR-30a以减轻Su5416/低氧诱导的PAH动物的疾病表型,同时抑制P53可部分降低这些有益效果。
内皮细胞miR-22的抑制介导非小细胞肺癌细胞诱导的血管生成
发表时间:2021-11-19
点击数:236
在本研究中,作者分析了NSCLC细胞对内皮细胞miR-22的调控。然后,作者系统地研究了miR-22在基础血管生成过程中的作用,包括EC增殖、迁移和管形成。miR-22的抗血管生成作用在小鼠主动脉环实验和体内Matrigel堵塞实验中得到进一步证实。此外,作者在小鼠侧翼肿瘤模型中研究了内皮细胞miR-22对NSCLC血管生成和生长的影响。最后,机制分析确定SIRT1和FGF受体(FGFR)1是miR-22在ECs中的功能靶点。
医学论文中讨论部分写作常见的问题
发表时间:2021-11-19
点击数:297
讨论部分是医学论文的重点内容之一,不仅是对研究成果的科学阐释和说明,更是作者对所做研究的逻辑思考、理论分析和科学推论。然而,医思倍编译在工作中发现,很多作者所写的医学论文中,“讨论”常存在如下问题
血清素或是引发克罗恩病的关键因素
发表时间:2021-11-17
点击数:270
近日,一篇发表在国际杂志Science Advances上题为“Disruption of autophagy by increased 5-HT alters gut microbiota and enhances susceptibility to experimental colitis and Crohn’s disease”的研究报告中,来自麦克马斯特大学等机构的科学家们通过研究发现血清素或能作为一种诱发克罗恩病的诱发因素,相关研究结果或有望帮助研究人员开发治疗该病的新型疗法。
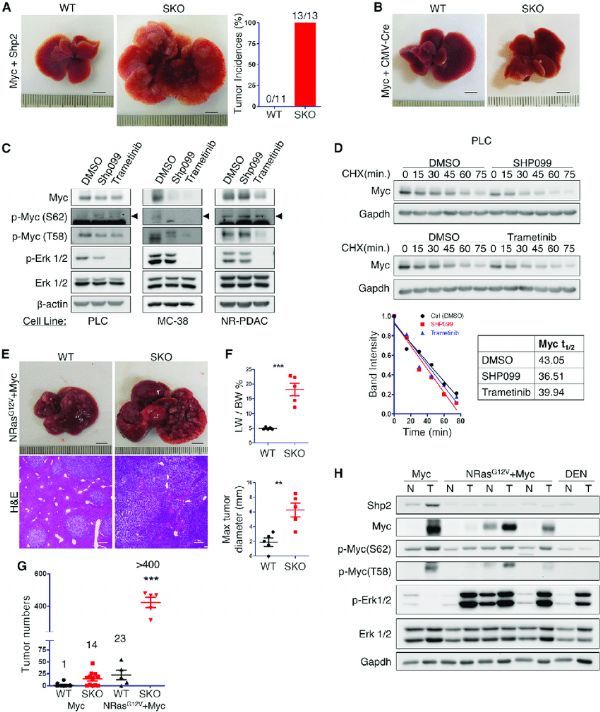
一种潜在的癌症药物作用靶点实际上会恶化癌症的进展
发表时间:2021-11-17
点击数:304
近日,一篇发表在国际杂志Cell Reports上题为“Single-cell transcriptomics reveals opposing roles of Shp2 in Myc-driven liver tumor cells and microenvironment”的研究报告中,来自加利福尼亚大学等机构的科学家们通过研究揭示了癌症发生过程中此前并未被发现的一种复杂特性,这或许引起了科学家们在肿瘤治疗过程中以Shp2为靶点的担心。
科学家开发出新型模型来预测患者对癌症免疫疗法的早期反应
发表时间:2021-11-17
点击数:315
近日,一篇发表在国际杂志eLife上题为“Early prediction of clinical response to checkpoint inhibitor therapy in human solid tumors through mathematical modeling”的研究报告中,来自休斯顿卫理公会研究所等机构的科学家们通过研究开发了一种新型模型,其或能在患者疗法早期预测是否癌症患者会对免疫疗法产生反应。
学术论文题名易出现的几种问题及解决方法
发表时间:2021-11-17
点击数:217
学术论文的题名,应是对论文中重要内容的高度概括,要为文章主题服务;题名应言简意明,符合写作语言的语法、修辞和逻辑规则,它在文字表达上比文章内容行文要求更高;题名所选词语应有助于选定关键词和编制题录、索引等二次文献,以便为检索提供特定的实用信息;题名应容易认读,应避免使用非公知公认的缩写词、字符、代号,尽量不出现化学结构式和数学公式等。
揭示Hif-1a抑制心肌梗死后活性氧诱导的心脏成纤维细胞增殖
发表时间:2021-11-16
点击数:280
在一项新的研究中,来自澳大利亚张任谦心脏研究所等研究机构的研究人员在心脏中发现了一种重要的保护性反应,这种保护性反应可以防止因缺氧而发生的过度瘢痕形成或者说心脏纤维化,从而限制心脏病发作后的损害。这些发现为研究为心脏病发作后心脏细胞的情况提供了一个新的角度。相关研究结果于2021年11月10日在线发表在Cell Stem Cell期刊上,论文标题为“Hif-1a suppresses ROS-induced proliferation of cardiac fibroblasts following myocardial infarction”。
自闭症患者肠道微生物组的差异可能与饮食偏好有关
发表时间:2021-11-16
点击数:232
在一项新的研究中,来自澳大利亚昆士兰大学等研究机构的研究人员这种关联性实际上可能反过来起作用:在自闭症儿童的肠道中发现的微生物物种多样性可能是由于他们与自闭症有关的限制性饮食偏好,而不是他们症状的原因。相关研究结果于2021年11月11日在线发表在Cell期刊上,论文标题为“Autism-related dietary preferences mediate autism-gut microbiome associations”。